A Computational Framework for 3D Gear Modeling and Tooth Profile Optimization Using MATLAB

Author: Waqas Javaid
Abstract
The first part of this thesis is about drawing four types of gear models (Spur gear, Helix gear, straight and spiral bevel gear) based on a perfect involute tooth profile with MATLAB codes. In order to decrease the noise created during the engagement of gear pairs and also increase resistance and reliability of the gear pairs, tooth profile modification method is the most common used and efficient way. So, in the second part, how to do tooth profile modification ( tip and root relief modification) and tooth lead crown relief by MATLAB codes are studied. The third part is to apply the tooth profile modifications studied in the second part to the established gear models. Besides, some result images of the modified gear models will be shown. At last, a GUI (Graphic User Interface) of MATLAB is designed for the users. Through the GUI users can view and compare the 3D tooth and gear model with the modified and the unmodified one by just simply inputting parameter values in edit texts and clicking few buttons.
1 Introduction
In mechanical transmission system, gear pairs are widely used in automotive industries because of its accurate transmission ratio and good reliability. Noise is created during the engagement of gear pairs system and the vibration comes down to excitation of gear transmission error (TE). Many literature has revealed that transmission error is the main parameter that affects the performance and quality of transmission of gear pairs, especially for NVH performance of vehicle. The most efficient and common used way to control the transmission error is to do tooth profile modification (TPM) on a perfect involute tooth profile. TPM can decrease the interference during the engagement of gear pairs and compensate teeth deflection under load without sacrificing the tooth strength, therefore transmission error can be decreased by doing TPM.
MATLAB comes with feature that allows you to design a GUI (graphic user interface ) which can provide a convenient way to the users who can interact with the electronic device without knowing the programming code.
The structure of this thesis can be divided into 3 main parts, the first part is to establish different types of gears by MATLAB codes. To design gear models in MATLAB, the first step is to find out the functions and the relationships of all the curves of the gear from mathematic and geometric point of view, and then use proper MATLAB codes and functions to programme it. Using programming codes to design gear models is much simpler compared to professional drawing software (Solidworks, AutoCAD…), especially for designing tooth profile modification.
The second part is to study how to do tooth profile modification based on a perfect involute tooth profile and apply those modification codes to the established gear models. Thanks for MATLAB can import and save data from a .mat file by using a single command, this is helpful if you want to do analysis on previously recorded data. So, after establishing the perfect involute gear models by MATLAB codes, MATLAB can offer a simple and convenient way to implement the tooth profile modification codes with the established gear models codes to obtain all kinds of modified gear models. Besides, for the tooth profiles are consisted by coordinates, users can decrease the gap between each nodes to improve the accuracy of modification. At last, a GUI is designed to gather all the codes in a single MATLAB file which provides a clear interface to the users. In the GUI, users can easily obtain different types of gear models and do tooth profile modifications on the established teeth and gears by just simply inputting some parameters in the edit texts and clicking few buttons.
2 Different Tooth and Gear Models Drawing
In total, four different types of gear models will be plotted in this chapter which are: spur gear, helix gear, straight bevel gear and spiral bevel gear. Before drawing the four whole gear models, the tooth of the gear should be plotted at first.
The figure below is the right active flank (‘active’ means that goes into contact with a conjugate tooth) and it is made up of 303 nodes.

- Figure 2-1: Active flank with a conjugate tooth
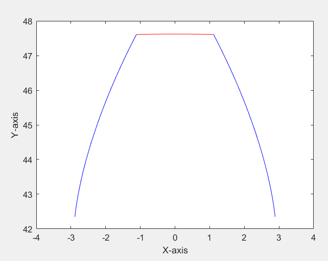
The first step is to plot the whole tooth profile:
load(‘new_coordinates.mat’);
%load the given 303 nodes to plot the right part profile of the tooth plot(coordinates(1,:),coordinates(2,:),’b’); axis equal;
hold on;
%plot the left part of the tooth
plot(-coordinates(1,:),coordinates(2,:),’b’); axis equal;
%plot the addendum curve of the tooth xA = coordinates(1,end);
yA = coordinates(2,end); theta0 = atan(xA/yA);
%the radius of addendum curve r = sqrt(yA^2+xA^2);
t = -theta0:0.0001:theta0;
xc = r*sin(t); yc = r*cos(t);
plot(xc,yc,’r-‘);
axis([-4 4 42 48]);

- Figure 2-2: Perfect involute profile of tooth
2.1 Spur Gear
Spur gear is a gear wheel with teeth projecting parallel to the wheel’s axis which transmits motion between two parallel shafts. Along the Z direction, the curve of spur tooth is just a straight line , therefore the 3D model can be drawn by a simple ‘for’ cycle. Here set the length of the face width of spur tooth equals to 6.35mm as an example:
%Save all nodes of all the profiles to three variables
y = [coordinates(2,:) yc fliplr(coordinates(2,:))]; x = [-coordinates(1,:) xc fliplr(coordinates(1,:))]; z = ones(1,length(x));
B = 6.35;
figure()
%Assume the interval between each profile along the z-axis is 0.1mm
for i = 0:0.1:B zz=i*z; plot3(x,zz,y);
hold on; end
%In order to have a better view, change the default direction of axis
xlabel(‘X-axis’);
ylabel(‘Z-axis’);
zlabel(‘Y-axis’);
Then the 3D model is plotted:

- Figure 2-3: 3D model of Spur Gear Model
From aesthetic point of view, it would be more visible and clear to plot the tooth as shown in figure (2-4). The mesh 3D model can be plotted by using a mesh function in MATLAB. More specifically the way to mesh the tooth is adding an another loop indicator j to save all the coordinates and then mesh them:
j=0;
for i = 0:0.1:B j=j+1;
zz=i*z; hold on;
XX(j,:) = x;
YY(j,:) = zz;
ZZ(j,:) = y;
end figure()
mesh(XX,YY,ZZ)
xlabel(‘X-axis’);
ylabel(‘Z-axis’);
zlabel(‘Y-axis’);
Finally the mesh model of spur tooth is obtained:

- Figure 2-4: 3D Model of Spur Tooth
In order to illustrate more briefly, for all types of gear and its tooth, only the ‘mesh model images’ will be shown in this thesis.
The first step is to draw all the teeth with a base circle on 2D plane at first, then find out the curve function along the z-axis and the relationship functions between the three directions, finally use proper ‘for’ loop codes to finish the gear model drawing.
Following the below codes:
%save the first tooth profile coordinates to two variables
xx = [-coordinates(1,:),xc,coordinates(1,end:-1:1)];
yy = [ coordinates(2,:),yc,coordinates(2,end:-1:1)];
% number of teeth nChi = 28;
% dalp is the angle between two adjoining teeth, tB and rB are two variables to save the base curve of the first tooth.
dalp = 360/nChi; alp = dalp*pi/180; tha10 = atan(yy(end)/xx(end));
tha20 = pi-tha10;
dtha = abs(tha10-tha20); hudu = alp-dtha;
tB = linspace(tha10,tha10-hudu,50);
rB = sqrt(yy(end)^2+xx(end)^2)*ones(size(tB)); [xF,yF]=pol2cart(tB,rB);
%Convert the coordinates of first tooth from Cartesian to polar coordinates [thetaChi1,rChi1] = cart2pol(xx,yy);
%To save the coordinates of the first tooth and its corresponding base curve
thetaChiHu = [thetaChi1, tB]; rChiHu = [rChi1,rB];
%To save all the 28 teeth and the base circle coordinates
Beta = [];
Rbet = [];
for kk1 = 1:1:nChi
Betak = thetaChiHu-(kk1-1)*alp; Rbetk = rChiHu;
Beta = [Beta, Betak]; Rbet = [Rbet, Rbetk];
End
%Convert all the saved coordinates back to Cartesian coordinates
[XX,YY] = pol2cart(Beta,Rbet); figure() plot(XX,YY,’LineWidth’,2) axis equal;
grid on;
%hCHI is the face width of gear hChi = 6.35;
nPh = 40;
[row0,col0] = size(XX); zz0 = linspace(0,hChi,nPh);
%the use of repmat function here is very important which is to let the three direction variables X,Y,Z have the same matrix dimension.
ZZk = repmat(zz0′,1,col0); XXk = repmat(XX,nPh ,1); YYk = repmat(YY,nPh ,1); Figure()
hold on; mesh(XXk,YYk,ZZk)
%To draw the shaft cylinder, R is the radius of shaft R = 30;
tc = linspace(0,2*pi,100); xCk = R*cos(tc);
yCk = R*sin(tc);
xC = repmat(xCk,nPh,1); yC = repmat(yCk,nPh,1);
zz0 = linspace(0,hChi,nPh); zC = repmat(zz0′,1,100); mesh(xC,yC,zC)
%To fill up the top layer and bottom layer of spur gear
nC = 10;
lenB = length(Beta);
XCin = zeros(lenB,nC); YCin = zeros(lenB,nC); for kk1 = 1:1:lenB
Rxk = linspace(R,Rbet(kk1),nC); Thk = Beta(kk1)*ones(1,nC); [xkin,ykin] = pol2cart(Thk,Rxk); XCin(kk1,:) = xkin;
YCin(kk1,:) = ykin;
end
[p1,p2] = size(XCin);
Zcin1 = max(zz0)*ones(p1,p2); Zcin2 = min(zz0)*ones(p1,p2); mesh(XCin,YCin,Zcin1) mesh(XCin,YCin,Zcin2) xlabel(‘X-axis’);
ylabel(‘Y-axis’);
zlabel(‘Z-axis’);
The whole spur gear model is obtained (note: only the simplified version gear models without any fillet are plotted in this thesis for all types.)

- Figure 2-5: Spur Gear
2.2 Helix Gear
Compared with spur gears, helical gears operate more smoothly and silently due to the way of teeth contact. For spur gear pairs, the entire face width of teeth are contact during the engagement which causes big noise and unstable transmission. However, for helical gear pairs, the teeth shift a certain angle along the face width. When two of the teeth are engaged, the contact is starting from one end of the tooth and gradually contacting until the other end. So, the load on the teeth of helical gear also gradually increases from small value to big value and then back again to small value, that is why the operation of helix gear is more quite and stable.
As the figure 2-6 shown , the 3D tooth is formed by shifting its first layer profile along the Z-axis until the end. The curvature of the helix curve is decided by the controlled parameter helix angle. Helix angle is the angle between helix and the axis as shown in the figure 2-7, and it could be right-hand or left-hand orientation.

- Figure 2-6: Helix Gear block diagram [6]

- Figure 2-7: Helix Gear angle with axis [7]
The first step is to write the parameterization function of helix curve in polar coordinates:
%Example value of face width of helix tooth B=40;
%In polar coordinates the parameters of helix curve can be expressed by Z,R and TH. rb is the base radius of helix gear, 20 is an example value of helix angle Z=[0:1:B];
R=rb*ones(1,size(Z,2));
%’-‘ for left hand helix curve,’+’ for right hand helix curve. Assume helix angle equals to 20 degree as an example.
TH=Z*tand(20)/rb; Z=[0:1:B];
Then transfer polar coordinates to Cartesian coordinates and plot it in three dimensional space:
[X,Y,Z]=pol2cart(TH,R,Z);
figure() plot3(X,Y,Z)
xlabel(‘X’);
ylabel(‘Y’);
zlabel(‘Z’); axis equal;

- Figure 2-8: Helix curve of Helix Tooth in 3D Space
save all the coordinates in polar coordinates at first:
x = [-coordinates(1,:) xc fliplr(coordinates(1,:))]; y = [coordinates(2,:) yc fliplr(coordinates(2,:))]; [u,t]=cart2pol(x,y);
z = ones(1,length(y));
Next step is to implement these polar coordinates with the helix curve’s parameterization function, and then transfer them back to Cartesian coordinates again. Finally, the 3D model of helix tooth is plotted:
x = [-coordinates(1,:) xc fliplr(coordinates(1,:))]; y = [coordinates(2,:) yc fliplr(coordinates(2,:))]; [u,t]=cart2pol(x,y);
z = ones(1,length(y));
figure() j=0;
for i = 0:1:B j=j+1; w=u+TH(j);
z = i*ones(1,length(y)); [P,Q]=pol2cart(w,t); plot3(P,z,Q)
XX(j,:) = P;
YY(j,:) = z;
ZZ(j,:) = Q;
end figure()
mesh(XX,YY,ZZ)
xlabel(‘X-axis’);
ylabel(‘Z-axis’);
zlabel(‘Y-axis’); grid on;

- Figure 2-9: 3D Model of Helix Tooth
To draw the helix gear, the first step is the same as the spur gear that is to draw all the teeth with a base circle on a 2D plane. The difference is the straight line along the Z-axis is changed to a helix curve, so the codes to plot the 3D model should be changed to:
%To save all the teeth and the base circle coordinates along the z-axis and mesh the 28 teeth with the base circle.
ABeta = [];
AR = [];
AZ = [];
for kk1 = 1:1:length(TH)
end
ABeta(kk1,:) = Beta+TH(kk1); AR(kk1,:) = Rbet;
AZ(kk1,:) = Z(kk1)*ones(1,size(Rbet,2));
[XX,YY,ZZ] = pol2cart(ABeta,AR,AZ); Figure()
hold on; mesh(XX,YY,ZZ);
%To plot the shaft cylinder, assume the radius of shaft is 30mm.
Rc = 30;
nPh = length(TH);
tc = linspace(0,2*pi,100); xCk = Rc*cos(tc);
yCk = Rc*sin(tc);
xC = repmat(xCk,nPh,1); yC = repmat(yCk,nPh,1);
zz0 = linspace(Z(1),Z(end),nPh); zC = repmat(zz0′,1,length(yCk)); mesh(xC,yC,zC)
%To fill up the top layer of helix gear nC = 10;
Beta1 = ABeta(end,:); Rbet1 = AR(end,:);
Z1 = Z(end);
lenB = length(Beta1); XCin1 = zeros(lenB,nC); YCin1 = zeros(lenB,nC); for kk1 = 1:1:lenB
Rxk = linspace(Rc,Rbet1(kk1),nC); Thk = Beta1(kk1)*ones(1,nC); [xkin,ykin] = pol2cart(Thk,Rxk); XCin1(kk1,:) = xkin;
YCin1(kk1,:) = ykin;
end
[p1,p2] = size(XCin1); Zcin1 = Z1*ones(p1,p2);
%To fill up the bottom layer of helix gear Beta2 = ABeta(1,:);
Rbet2 = AR(1,:); Z2 = Z(1);
lenB = length(Beta2); XCin2 = zeros(lenB,nC); YCin2 = zeros(lenB,nC); for kk1 = 1:1:lenB
Rxk = linspace(Rc,Rbet2(kk1),nC); Thk = Beta2(kk1)*ones(1,nC);
end
[xkin,ykin] = pol2cart(Thk,Rxk); XCin2(kk1,:) = xkin; YCin2(kk1,:) = ykin;
[p1,p2] = size(XCin2); Zcin2 = Z2*ones(p1,p2); mesh(XCin1,YCin1,Zcin1) mesh(XCin2,YCin2,Zcin2) title(‘Helix Gear’); xlabel(‘X-axis’);
ylabel(‘Y-axis’);
zlabel(‘Z-axis’);

- Figure 2-10: 3D Model of Helix Gear
2.3 Bevel Gear
Bevel gears are very useful when the rotation of shafts needs to be changed due to their ability to transmit power between two shafts at any angle. The most common application of bevel tooth is in vehicle’s differential system. In this thesis, the model of straight bevel tooth and spiral bevel tooth will be established.
2.3.1 Straight Bevel Gear
The teeth of straight bevel gear are cut straight and tapered along the pitch cone. Besides, the tooth profile of bevel gear is perpendicular to the pitch cone as shown in the figure 2-11.


- Figure 2-11: Lateral View of Bevel Gear System[3]
In order to design a standard straight bevel tooth, some macro- geometry parameters should be constrained from the above lateral view. from the given perfect involute profile, the following macro- geometry parameters can be calculated:
load(‘new_coordinates.mat’); xA = coordinates(1,end);
yA = coordinates(2,end); xB = coordinates(1,1); yB = coordinates(2,1);
%Tooth height
toothH=yA-yB;
%Modulus of tooth m=toothH/2.2;
%root cone radius Rr= sqrt(xB^2+yB^2);
%Pitch cone radius Rp=Rr/cos(20*pi/180);
%Number of teeth of pinion z1=floor(2*Rp/m);
%In this case, assuming the number of gear’s teeth equals to pinion’s
z2=z1;
%R is the outer cone distance(14) R=0.5*m*sqrt(z1^2+z2^2);
%H0 is the height of the root cone H0=sqrt(R^2-Rr^2);
According to the above parameters, the truncated cone where the tooth stand on can be plotted:
%H is the height of the truncated cone which is equal to (0.25-0.35)R as usual, here we take an example value of 0.35R.
nH = 0.35; H = H0*nH;
%theta is the angle of the root cone theta = atan(Rr/H0);
%theta2 is the angle of the pitch cone theta2=atan(Rp/H0);
tt = linspace(1,1-nH,100)*tan(theta); [X,Y,Z] = cylinder(tt,200);
X = X*H0;
Y = Y*H0;
Z = Z*H;
%Modify the default axis directions X3 = Y;
Y3 = Z;
Z3 = X;
figure() mesh(X3,Y3,Z3)
axis equal; hold on; xlabel(‘x’)
ylabel(‘z’)
zlabel(‘y’)

- Figure 2-12: 3D Plot of Truncated Cone
The next step is to plot a center line of the tooth along the truncated cone:
% round(R)=63, Assume 63 profiles that we are going to plot along the cone
numP = round(R);
Z1 = linspace(0,nH,numP)*H0; R1 = linspace(1,1-nH,numP)*Rr; TH = 0*ones(1,numP);
[X1,Y1,Z1] = pol2cart(TH,R1,Z1); X2 = Y1;
Y2 = Z1;
Z2 = X1;
% plot the center line plot3(X2,Y2,Z2,’LineWidth’,3) axis equal;

- Figure 2-13: The Straight Line Along The Truncated Cone
Then the tooth along the line is obtained:
%Place the 63 profiles along the straight line xA = coordinates(1,end);
yA = coordinates(2,end); r = sqrt(yA^2+xA^2); theta0 = atan(xA/yA);
tt = -theta0:0.0001:theta0; xc = r*sin(tt);
yc = r*cos(tt);
y = [coordinates(2,:) yc fliplr(coordinates(2,:))]; x = [-coordinates(1,:) xc fliplr(coordinates(1,:))]; [u,t] = cart2pol(x,y);
zz = linspace(0,H,numP);
%The size of the tooth tapers from top to the apex, so we need to calculate the ratio between the first profile and the last one
AD=coordinates(2,end)-coordinates(2,1); AE=H/cos(theta);
CE=R-AE;
ratChi =CE/R ;
dChi = (1-ratChi)/(numP-1); thetad = theta2*180/pi;
kk1 = 1;
w = u+TH(kk1);
H = zz(kk1)*ones(1,length(y)); [P,Q] = pol2cart(w,t);
P0 = (P(1)+P(end))/2;
Q0 = (Q(1)+Q(end))/2;
for kk1 = 1:1:numP
%Modify(decrease) the size of each tooth profile along the Z-axis
Q1 = (1-(kk1-1)*dChi)*(Q-Q0)+Q0;
P1 = (1-(kk1-1)*dChi)*(P-P0)+P0; Qk = Q1-X1(1)+X1(kk1);
Pk = P1-Y1(1)+Y1(kk1); Zk = H-Z1(1)+Z1(kk1);
h2 = plot3(Pk,Zk,Qk,’LineWidth’,2); axis equal;
%Rotate around y-axis
loc = [X2(kk1),Y2(kk1),Z2(kk1)]; dircZ = [0,1,0];
rotate(h2,dircZ,TH(kk1)*180/pi,loc);
%Because the tooth profile is perpendicular to the pitch cone, we need to rotate an angle of thetad.
thetad is the pitch angle(16) dirc = [Pk(1),Zk(1),Qk(1)]-
[Pk(end),Zk(end),Qk(end)]; rotate(h2,dirc,thetad,loc); xxk = h2.XData;
yyk = h2.YData; zzk = h2.ZData;
end

- Figure 2-14: Gear with tooth profile is perpendicular to the pitch cone
At last, save the three direction values of the tooth to three variables and mesh them. Meanwhile, delete the codes of truncated cone and the straight line, then the final straight bevel tooth is obtained:
XX(kk1,:) = xxk;
YY(kk1,:) = yyk;
ZZ(kk1,:) = zzk; mesh(XX,YY,ZZ)
axis equal; xlabel(‘X-axis’);
ylabel(‘Z-axis’);
zlabel(‘Y-axis’);

- Figure 2-15: 3D Model of Straight Bevel Tooth
To draw the straight bevel gear:
%mesh the truncated cone again mesh(X3,Y3,Z3)
axis equal;
%nChi indicats the number of teeth, dalp is the angle between each tooth.
nChi = 37;
dalp = 360/nChi;
%To plot all the 37 teeth on the truncated cone dircZ = [0,1,0];
loc = [0,0,0];
for kk1 = 1:1:nChi
h2 = mesh(XX,YY,ZZ);
rotate(h2,dircZ,(kk1-1)*dalp,loc);
end
%To plot the gear’s shaft, Rc is the shaft radius
Rc = 20;
nPh = length(TH);
tc = linspace(0,2*pi,100); xCk = Rc*cos(tc);
yCk = Rc*sin(tc);
xC = repmat(xCk,nPh,1); yC = repmat(yCk,nPh,1);
zz0 = linspace(Z(1),Z(end),nPh); zC = repmat(zz0′,1,length(yCk)); mesh(xC,zC,yC)
%To fill up the top(smallest circle) and bottom(biggest circle) surface of the truncated cone RR = (X.^2+Y.^2).^0.5;
rmin = min(min(RR)) ; rmax = max(max(RR)); nC0 = 200;
nP0 = 20;
Th0 = linspace(0,2*pi,nC0); R0 = linspace(rmin,Rc,nP0); Z0 = max(max(Z));
Th0up = repmat(Th0′,1,nP0); R0up = repmat(R0,nC0,1); Z0up = Z0*ones(nC0,nP0);
[Xup,Yup,Zup] = pol2cart(Th0up,R0up,Z0up); mesh(Xup,Zup,Yup)
Th1 = linspace(0,2*pi,nC0); Z1 = min(min(Z));
R1 = linspace(rmax,Rc,nP0); Th1up = repmat(Th1′,1,nP0); R1up = repmat(R1,nC0,1); Z1up = Z1*ones(nC0,nP0);
[Xd,Yd,Zd] = pol2cart(Th1up,R1up,Z1up); mesh(Xd,Zd,Yd)
%To fill up the smallest profile of the 37 teeth Xup = XX(end,:);
Yup = YY(end,:);
Zup = ZZ(end,:);
[THupk,Rupk,Zupk] = cart2pol(Xup,Zup,Yup); nPup = 10;
Thup = repmat(THupk’,1,nPup); for kk1 = 1:1:length(THupk)
Rup1(kk1,:) = linspace(rmin,Rupk(kk1),nPup); Zup1(kk1,:) = linspace(Z0,Zupk(kk1),nPup);
end
for kk1 = 1:1:nChi
Thup = Thup+dalp*pi/180;
[Xup,Yup,Zup] = pol2cart(Thup,Rup1,Zup1);
mesh(Xup,Zup,Yup)
end
%To fill up the biggest profile of the 37 teeth Xdm = XX(1,:);
Ydm = YY(1,:);
Zdm = ZZ(1,:);
Z1 = min(min(Z));
[THdmk,Rdmk,Zdmk] = cart2pol(Xdm,Zdm,Ydm); nPdm = 10;
Thdm = repmat(THdmk’,1,nPdm); for kk1 = 1:1:length(THdmk)
Rdm1(kk1,:) = linspace(rmax,Rdmk(kk1),nPdm); Zdm1(kk1,:) = linspace(Z1,Zdmk(kk1),nPdm);
end
for kk1 = 1:1:nChi
Thdm = Thdm+dalp*pi/180;
[Xdm,Ydm,Zdm] = pol2cart(Thdm,Rdm1,Zdm1); mesh(Xdm,Zdm,Ydm)
end
Then the 3D model of straight bevel is obtained:

- Figure 2-16: 3D Model of Straight Bevel Gear
2.3.2 Spiral Bevel Gear
The basic definition of spiral bevel gear is a bevel gear with helical teeth, so it is the combination of straight bevel gear and helix gear. The codes to plot the 3D images of spiral bevel tooth are almost
as the same as the straight one, the only difference is the tooth profile shifting along the truncated cone:
numP = round(R);
Z1 = linspace(0,nH,numP)*H0; R1 = linspace(1,1-nH,numP)*Rr; TH = -Z1*tand(20)./Rr;
[X1,Y1,Z1] = pol2cart(TH,R1,Z1); X2 = Y1;
Y2 = Z1;
Z2 = X1
plot3(X2,Y2,Z2,’LineWidth’,3) axis equal;

- Figure 2-17: Helix Curve Along the Truncated Cone

- Figure 2-18: 3D Model of Spiral Bevel Tooth
The codes to plot the whole spiral bevel gear are totally as the same as the straight bevel gear.

- Figure 2-19: 3D Model of Spiral Bevel Gear
3 Tooth Profile Modification
The main goal of tooth profile modification method is to remove material from the gear flanks. After modification the gear tooth is no longer a perfect involute profile. Intentionally modifying the gear tooth profiles has been proved theoretically and also experimentally to significantly affect the static transmission error, dynamic transmission error, dynamic load and the gear operation life [4]. Therefore, proper tooth profile modification can significantly reduce the gear vibration and gear noise during engagement process and also increase the gear pairs working life. ‘tooth tip relief’ and ‘root relief’ will be studied in this thesis.
Tip relief modification method is a method to remove material from the tooth addendum. As shown in the figure 3-1, the amount of material removed is decided by three factors which are: ‘length of profile modification (△La)’, ‘amount of profile modification (Ca)’ and the type of modification curve. Generally speaking, for one gear pair, we do the same ‘amount of profile modification’ and ‘length of profile modification’ for both pinion and gear. In this thesis, three different types of tip relief modification are involved which are: tip linear modification, tip parabolic modification and tip arc modification.

- Figure 3-1: Tip relief modification [1]
In order to explain more straightly, example values 1mm and 0.2mm for the two controlled parameters △La (length of profile modifications) and Ca (amount of profile modification) are used in this chapter.
%amount of profile modification
Ca_1 = 0.2;
%length of profile modifications Delta_La_1 = 1;
The first step is to find out the start modification node:
for i = n:-1:2
if abs(coordinates(2,n)- coordinates(2,i))Delta_La_1;
ind = n-i+1; break;
end
‘ind’ equals 32 in our example case which means 32 nodes need to be modified which is from the 271th node to the 303th node from the active flank.

- Figure 3-2: Start Modification Node of Tip relief
3.1 Tooth Tip Linear Modification
For tip linear relief modification, after inputting the controlled parameters Ca and △La, the removed materials can be represented by a right triangle as shown in figure 3-3. The modified curve is the coordinates of original involute tooth profile minus the corresponding removed right triangle coordinates.

- Figure 3-3: Material To Be Removed
Through the following codes:
ind0 = n-ind;
%start modification node
x0 = coordinates(1,ind0); y0 = coordinates(2,ind0); y1=coordinates(2,n);
%the linear equation about removed materials is y=kx, k=(y1-yo)/(-Ca_1). we set the start modification point as the original point of this linear line. So the range of y is from the modification node to the tip(last node)
y=coordinates(2,end-ind+1:end)-y0;
%To calculate the corresponding x-value in the linear coordinate system
x=-(y*(-Ca_1)/(y1-y0));
% the modified curve of x axis equals the original x- axis minus the corresponding removed materials newx=coordinates(1,end-ind+1:end)-x; plot(newx,coordinates(2,end-ind+1:end),’r’);
axis equal;
title(‘Tip relief linear modification of pinion’); legend(‘unmodified’,’modified’);
The modified line is obtained:

- Figure 3-4: Tip relief Linear Modification
You can download the Project files here: Download files now. (You must be logged in).
3.2 Tooth Tip Arc Modification
The arc equation in rectangular coordinate system is: r = (x-x0)²+
(y-y0)². As shown in the figure 3-4, from the character of involute it can be seen that the center of the arc is on the generating line of involute, the intersection of the vertical line over the midpoint of AB and involute is the circle center [2].

- Figure 3-5: Two-dimensional Coordinates of Gear Tooth Profile Modification [2]
α’ is the pressure angle at node B, θ is a variable value which varies along the involute profile, and α is the difference of α’ and θ.
Through the following codes:
ind0 = n-ind;
%start of modification node(xb,yb) xb = coordinates(1,ind0);
yb = coordinates(2,ind0);
%node a is the last modification node xa=-Ca_1+coordinates(1,n); ya=coordinates(2,n);
%transfer plane coordinate to polar coordinate of all the nodes [w,R]=cart2pol(coordinates(2,:),coordinates(1,:));
%modulus of the gear m=3.175;
%number of the teeth z=28;
% calculate the base radius rb=((z*m)/2)*cos(20*pi/180);
%Calculate the pressure angle of all nodes on the perfect involute profile
ar=acos(rb./R) a=ar-w;
%formula to calculate the center of the arc x0=(yb-tan(2*ar(ind0)-tan(ar(ind0)))*xb- (ya+yb)/2+((xb-xa)/(ya-yb))*((xa+xb)/2))/((xb-
xa)/(ya-yb)-tan(2*ar(ind0)-tan(ar(ind0)))) y0=tan(2*ar(ind0)-tan(ar(ind0)))*x0- tan(a(ind0))*xb+yb
%Radius of the arc
r=sqrt((xb-x0).^2+(yb-y0).^2) y=coordinates(2,end-ind:end);
% use x function to represent y x=x0+(r^2-(y-y0).^2).^0.5;
plot(x,coordinates(2,ind0:end),’r’);axis equal; title(‘Tip relief arc modification’); legend(‘unmodified’,’modified’);
The modified arc curve is obtained:

- Figure 3-6: Tip Relief Arc Modification
3.3 Tooth Tip Parabolic Modification
Parabolic modification method is a way to change the involute profile curve to a parabolic curve. The main idea is to establish a local coordinate system and its center is the start modification node.
Through the following codes:
ind0 = n-ind;
x0 = coordinates(1,ind0); y0 = coordinates(2,ind0);
% calculate the coefficient a of the parabolic equation. the parabolic equation formula: x = ay^2+by+c, x represents the amount of materials are removed which has the trend of parabolic line.
Starting point of this line is zero which means no materials are removed at the start point. a=(Ca_1)/(y1-y0)^2;
%the range of y coordinates is from the starting modification node to the
% tip.
y=coordinates(2,end-ind+1:end);
%x represents the amount of material to be removed x=a*(y-y0).^2;
%new absolute x coordinate of the modified profile is the difference between the original profile x- coordinate and the corresponding materials removed. newx=coordinates(1,end+1-ind:end)-x;
plot(newx,coordinates(2,end-ind+1:end),’r’); axis equal;
title(‘Tip relief parabolic modification of gear’); legend(‘unmodified’,’modified’);
Then the modified parabolic curve is obtained:

- Figure 3-6: Tip Relief Parabolic Modification
3.4 Tooth Root Relief Modification
In contrast with tip relief modification, root relief modification is a method to remove material from the tooth root as shown in the figure 3-6. As root relief can result in weakening root strength, and in practice, modifying the root of a gear tooth will be much more difficult than modifying the tip especially for some extreme low contact ratio gears, making it preferable give only tip relief modification [4].
Set the two controlled parameters △Lr (length of root relief) and Cr (amount of root relief) for 1mm and 0.2mm as examples.

- Figure 3-7: Root Relief Modification
The first step is also to find out the start modification node from the active flank:
La2=1;
Ca2=0.2;
n=length(coordinates(1,:)); for i=1:1:n
if abs(coordinates(2,i)- coordinates(2,1))La2;
ind=i; break
end
end
x0 = coordinates(1,ind); y0 = coordinates(2,ind);
plot(coordinates(1,ind),coordinates(2,ind),’r*’)

- Figure 3-8: Start Modification Node of Root Relief
Through the following codes:
y1=coordinates(2,1);
%Set the linear function
y=-(coordinates(2,1:ind)-y1);
k=-(Ca2/(y0-y1));
%x represents the materials to be removed x=k*y;
newx=coordinates(1,1:ind); newxx=fliplr(newx); newxxx=newxx-x; xx=fliplr(newxxx);
plot(newxxx,fliplr(coordinates(2,1:ind)),’r’); axis equal;
title(‘Root relief linear modification’); legend(‘unmodified’,’modified’);
The modified line is obtained:

- Figure 3-9: Root Relief Linear Modification
3.5 Tooth Lead Crown Relief
Tooth lead crown is an another common used tooth modification method, this method is to change the curve along the face width as shown in the figure 3-10, Lc is the controlled parameter called the ‘amplitude of the lead relief’ which decides the curvature of the modified face width curve. Here assume the controlled parameter Lc equals to 0.2mm as an example.

- Figure 3-10: Tooth Lead Crown Relief [5]
The first step is to plot the unmodified top land which is a rectangle:
w = coordinates(1,end)*2; width = 6.35;
height = w; xCenter = -width/2; yCenter = 0;
xLeft = xCenter – width/2; yBottom = yCenter – height/2; figure()
rectangle(‘Position’, [xLeft, yBottom, width, height],’EdgeColor’, ‘b’,’LineWidth’, 1); axis equal;
grid on;

- Figure 3-11: Tooth Lead Rectangle
Tooth crown modification is studied on this rectangle top land:
%The formula to calculate the radius of the modified curve
R = ((B/2)^2+Lc^2)/2/Lc; xB = -B/2
yB = w/2-Lc;
theta0 = atan(xB/(yB+R-w/2));
theta = linspace(theta0,-theta0,floor(B/0.2)); y = R*cos(theta)-R+w/2;
x = R*sin(theta)-B/2; plot(x,y,’r-‘);hold on;
plot(x,-y,’r-‘); axis equal;
Finally the top land with crown relief modification is obtained (red curve):

- Figure 3-12: Tooth Lead Crown Relief on Tooth Top Land
4 Applications of TPM on Different 3D Tooth and Gear Models
In chapter two, four types of tooth and gear models are established by MATLAB codes. Tooth profile modification and tooth lead crown relief modification are studied in chapter three. In this chapter, how to implement these modification methods to the established gear models will be discussed and some resulted images will be shown.
Because MATLAB can import and save data from a .mat file by using a single command, this is helpful if you want to do analysis on previously recorded data. So it is very simple and convenient to apply the modification codes to the established gear models to obtain the modified gear models. As mentioned in chapter two the perfect involute tooth profile is made up of a series of nodes, the first step is to save the modified profile’s coordinates to two variables and save the two variables in a new ‘.mat’ file called ’ fianco_completo_P (G)’ (note: P for pinion, G for gear ), then load the new mat file instead of ‘new_coordinates’ on the gear model’s file, finally execute the codes again the modified gear models are obtained:
%Use two variables u and h to save the coordinates of the modified tooth profile u=[coordinates(1,1:ind0);coordinates(2,1:ind0)]; h=[x;coordinates(2,ind0:end)];
%save the coordinates in a matrix form. fianco_completo_P is for pinion and _G for gear fianco_completo_P(G)=[u,h];
%save them in a file where you save the ‘.m’ file of tooth and gears save(‘C:usersAdministratorDesktopgui for gearzuizhongfianco_completo_P’,’fianco_completo_P ‘)
…..
%Load this new .mat file (modified tooth profile) to substitute the ‘new_coordinates.mat’ file (perfect involute tooth profile) load(‘fianco_completo_P(G)’);
In order to compare the difference between the modified model and the unmodified model clearly, two controlled parameters are changed to: Ca=0.5mm, La=1.8mm for the following examples.
4.1 Spur Gear with TPM

- Figure 4-1: Spur Tooth with Tip Linear MF

- Figure 4-2: Spur Gear with Tip Linear MF
You can download the Project files here: Download files now. (You must be logged in).
4.2 Spur Gear with Tooth Lead Crown Relief
Tooth lead crown relief on spur tooth is more complicated than tooth profile modification. In chapter 3, the tooth lead crown relief on the top land is studied, the following two pictures show the modified top land. As shown in the figure 4-3, the shape of the tooth profile tapers from the middle profile to the two ends. In the figure 4-4, the red tooth profile is the middle profile and the blue profile is the two ends profile.

Figure 4-3: Spur Gear Model design [5]

- Figure 4-4: Tooth Lead Crown model design
Through the following codes:
%amplitude of the lead crown relief Lc = 0.2;
dB = 0.1;
B = 6.35;
xA = coordinates(1,end); yA = coordinates(2,end); xB = -coordinates(1,end); w = xA-xB;
R = ((B/2)^2+Lc^2)/2/Lc; xB = -B/2;
yB = w/2-Lc;
y = R*cos(theta)-R+w/2; x = R*sin(theta);
%dx is a variable value along the Z-axis, it tapers from the middle to the two ends, the biggest value of dx is equal to Lc when y=y(1)
dx = (w/2-y(1));
%the node’s coordinates of the smallest profile(the first layer and last layer profile)
xA = fianco_completo_P(1,end)-dx; yA = fianco_completo_P(2,end);
%plot the first layer profile
plot(fianco_completo_P(1,:)- dx,fianco_completo_P(2,:)); axis equal;
hold on; plot(-
fianco_completo_P(1,:)+dx,fianco_completo_P(2,:)); axis equal;
theta0 = atan(xA/yA); r = sqrt(yA^2+xA^2);
t = linspace(-theta0,theta0,1000); xc = r*cos(t);
yc = r*sin(t); plot(yc,xc,’r-‘);
axis([-4 4 42 48]);
y1 = [fianco_completo_P(2,:) xc fliplr(fianco_completo_P(2,:))]; z1 = ones(1,length(y1));
hold on;
for i = 1:floor(B/dB) dx = (w/2-y(i));
x1 = [-fianco_completo_P(1,:)+dx yc fliplr(fianco_completo_P(1,:)-dx)];
xloc(i,:) = x1; yloc(i,:) = i*dB*z1; zloc(i,:) = y1;
end figure() hold on;
mesh(xloc,yloc,zloc) axis equal;
title(‘3D Spur Tooth with Crown Relief’); xlabel(‘X-axis’);
ylabel(‘Z-axis’);
zlabel(‘Y-axis’);
The 3D model of spur tooth with lead crown relief is obtained:

- Figure 4-5: Lead Crown Relief of Spur Tooth

- Figure 4-6: Lead Crown Relief of Spur Gear
Apart from doing the tooth profile modification and tooth lead crown relief modification independently, TPM and tooth lead crown relief can be combined together. The combination procedure is quite easy which is just to combine the two parts codes together, the only thing that should be noticed is that TPM should be done first.

- Figure 4-7: Lead Crown Relief with Tip Linear Relief of Spur Tooth

- Figure 4-8: Lead Crown Relief with ip Linear Relief of Spur Gear
4.3 Helix Gear with TPM

- Figure 4-9: Tip Relief Arc MF of Helix Tooth

- Figure 4-10: Tip Relief Arc MF of Helix Gear
4.4 Straight Bevel Gear with TPM

- Figure 4-11: Tip Relief Arc MF of Straight Bevel Tooth

- Figure 4-12: Tip Relief Arc MF of Straight Bevel Gear
4.5 Spiral Bevel Gear with TPM

- Figure 4-13: Tip Relief Parabolic MF of Spiral Bevel Tooth

- Figure 4-14: Tip Relief Parabolic MF of Spiral Bevel Gear
5 Implemented with GUI Design
MATLAB comes with feature that allows you to design a GUI (graphic user interface ) which can provide a convenient way to the users who just input parameters in the edit texts and clicking some buttons can interact with the electronic device without knowing the programming codes. Besides, compared to do modifications in MATLAB file, GUI can provide a simpler and more straight way to do modifications. In MATLAB file users have to find and delete the values of the variables at first, and then input new parameters. However, in GUI, users just need to input modified parameters in the corresponding texts which are clearly listed.
In the following, the designed GUI will be described with some example input parameters.
The designed GUI consists of eight tabs:

- Figure 5-1: Tab Lists of GUI
At the beginning users should click the ‘Macro-geometry’ tab to set the basic parameters of gear, such as number of teeth, modulus, face width, etc—— which decide the size and shape of gears and pinions.

- Figure 5-2: Tab of Macro-Geometry Modification
Then users can directly click the different tooth and gear tabs to view the 3D model of tooth without any modification. If users want to do micro-geometry modification on tooth, they should click the ‘Tooth Tip and Root Relief Modification’ tab and ‘Tooth Lead Crown Relief ’ tab to do the modifications at first.

- Figure 5-3: Tab of Tooth Tip and Root Relief Modification

- Figure 5-4: Tab of Tooth Lead Crown Relief Modification
You can download the Project files here: Download files now. (You must be logged in).
Then users can click tooth and whole gear model tabs to view and compare the modified models with the unmodified models:

- Figure 5-5:Tab of Spur Tooth

- Figure 5-6:Tab of Helix Tooth

- Figure 5-7:Tab of Straight Bevel Tooth

- Figure 5-8: Tab of Spiral Bevel Tooth

- Figure 5-9: Tab of Whole Gear Models
6 Conclusion
Four types of gear models (spur gear, helix gear, straight bevel gear, spiral bevel gear) are plotted by MATLAB codes and tooth profile modification is successfully implemented with the established tooth and gear models in this project, finally a GUI is designed which includes all the contents of this work for the users. To draw the gear models by MATLAB codes is difficult at the beginning. Firstly, all the functions and relationships of gear curves should be found out from mathematic and geometric point of view. Secondly, all the curves of gear models are made up of a series of nodes in matrix form, so how to handle with matrix operation like matrix addition, matrix rotation should be learnt. Thirdly, proper MATLAB programming languages and functions should be used, such as ‘for’ loop codes, ‘repmat’ function, and ‘mesh’ function etc. However, after establishing the gear model codes and tooth profile modification codes, it would be easy to do tooth profile modification on the gear models, because MATLAB can import data from .mat file. So, every time doing the TPM, just load the TPM code files to the tooth model files, the model with tooth profile modification can be obtained. MATLAB GUI is designed at last which gathers all the programming codes in a single file. GUI provide a more straight and simpler way for users to obtain gear models and to do TPM, because users just have to input and click buttons in the interface without knowing the programming codes.
References
- Zaigang Chen, Yimin Shao,“Mesh stiffness Calculation of a spur gear pair with tooth profile modification and tooth root rack” .
- WenjieMei,1 Jingzhou Na,2 Fan Yang,3 Guike Shen,1 and Jiawei Chen, “The Optimal Design Method and Standardized Mathematical Model of Tooth Profile Modification of Spur Gear” , Hindawi Publishing Corporation Mathematical Problems in Engineering Volume 2016, Article ID 6347987, 7 pages
- https://www.iso.org/obp/ui/#iso:std:iso:23509:ed-2:v1:en:sec:4.4
- WennianYu, ‘Dynamic modelling of gear transmission systems with and without localized tooth defects’.
- QibinWang, Peng Hu, Yimin Zhang, Yi Wang, Xu Pang, and Cao Tong, “A Model to Determine Mesh Characteristics in a Gear Pair with Tooth Profile Error” , Hindawi Publishing Corporation Advances in Mechanical Engineering Volume 2014, Article ID 751476, 10 pages
- http://www.sdp-si.com/resources/elements-of-metric-gear-technology/page3.php
- https://en.wikipedia.org/wiki/Helix_angle#/media/File:Helix_angle.jpg
You can download the Project files here: Download files now. (You must be logged in).
Keywords: Gear modeling, involute tooth profile, MATLAB programming, tooth profile modification, tip and root relief, crown relief, gear noise reduction, transmission error, graphical user interface (GUI), mechanical transmission system.






























































Responses